This is an old revision of the document!
ESP8266
Šikovná a levná destička, která slouží jako wifi transciever pro další zařízení (komunikuje se sériovou linkou pomocí AT příkazů). Má ovšem na sobě výkonné CPU, které lze využít i pro umístění vlastního kódu.
Programování lze provést z klasického Arduino IDE. Při programování se vždy nahrává celý kód včetně bootloaderu.
Arduino IDE
Arduino IDE podporuje od verze 1.6.4 moduly třetích stran.
Stačí tedy v nastavení přidat modul - File / Preferences / Additional Boards Manager URLs:
Přidat http://arduino.esp8266.com/stable/package_esp8266com_index.json
(pokud tam už něco máte, oddělují se url čárkou)
Pak Tools / Board: a úplně nahoře Boards manager…
Vyhledat “8266” a nainstalovat…
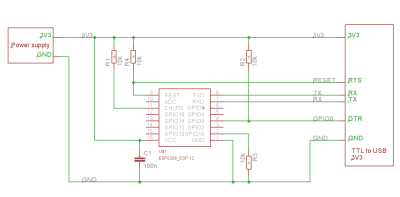
Zapojení
Základní zapojení pro programování jsem použil toto:
Jako programátor jsem použil FTDI232 USB to TTL převodník. Jen bacha - ESP8266 je napájen 3.3V, tak je ho nutné přeswitchovat na 3.3V!!!
Programování
Podle konkrétního typu 8266 boardu (je jich velké množství) je potřeba vybrat správný board v Arduino IDE v Tools / Board:.
V našem případě se jednalo o Generic ESP8266
Další hodnoty jsem nechal defaultní (80MHz, 40MHz, DIO, 115200, 512K (64K SPIFFS), ck, Disabled, None on /dev/ttyUSB0)
Pokud při uploadování dojde k chybě
warning: espcomm_sync failed error: espcomm_open failed
Tak je problém pravděpodobně v
- nedostatečném napájení
- nepoužití pull-up a pull-down odporů
